企业如何表明对待ESG的态度和决心?
阅读:32882次
越来越多的优秀企业以实际行动表明公司对待ESG问题的态度与决心——在高管绩效中纳入ESG因素考量。
建立高管绩效与ESG表现的关联,实质上反映的是企业在公司发展过程中如何看待除股东以外的环境、社会领域的利益相关方的问题。
国内外众多学者对公司管理者的业绩评价进行了深入的研究。
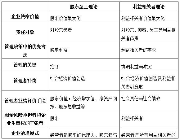
美国学者史蒂文·F·沃克、杰弗里·E·马尔的研究表明,基于利益相关者治理的企业长期绩效要好于单纯股东至上治理的企业,基于利益相关者的企业治理模式成为越来越多企业的首要选择。
股东至上理论与利益相关者理论对比

ESG投资趋势势不可挡,越来越多的上市公司不得不开始重视在企业管理中考虑ESG因素。MSCI、富士罗素等评级机构也在ESG评级中将 “是否与高管绩效相关”“是否有董事会层面的监管”作为企业评级议题的指标之一。
若有高管薪酬为ESG的推进“保驾护航”,确保管理层从ESG角度以更有利于公司长期发展和价值提升的视角行事,也就顺理成章地将ESG风险真正上升为公司的风险管控,而非仅停留在信息披露、企业宣传等层面,那么企业就真正构建了ESG事务落地的问责制度。当然,也有企业将ESG表现作为高管薪酬的激励。
将高管绩效与ESG表现相联系,最重要的意义在于表明ESG成为公司的战略性思考议题,也是让投资者等利益相关方信服企业言论与行动一致性的最佳做法。如果公司如此重视ESG问题,那么高管就一定应该将注意力转移到这些问题上来。
因此,这一做法在企业内部体现的是ESG事务的“实质”落地,能够提高ESG风险管控能力,对外则是企业体现推进可持续发展的态度和决心,能够增强ESG投资者信心。
让人欣喜的是越来越多的企业成为将高管绩效与ESG表现相联系的实践者。
据美世咨询公司(Mercer)分析,标普500成分股里面有15%制定了与ESG相关的高管激励计划。在Willis Towers Watson最近的一项全球调查中,超过四分之三的董事会成员和高管表示支持ESG绩效是财务绩效的关键因素,且有五分之四的公司计划在未来三年改变高管薪酬计划中的ESG措施。普华永道(PwC) 于2021年7月发布的一份报告也显示,在富时100指数(FTSE 100)成分股公司中,近一半的公司为CEO设定了可衡量的ESG目标,并已开始在高管薪酬方案中引入ESG目标。
随着全球开启共同应对气候变化的新征程,敢于实践的公司已将碳减排目标与高管绩效相联系。
2021年,美国开利公司公布了 2020 年可持续发展目标以及与高管薪酬相关的 2030 年 ESG 目标的绩效。荷兰皇家壳牌于 2018 年 12 月宣布,将从 2020 年开始将高管薪酬与短期碳排放目标挂钩。2021年3月30日,卡伦石油公司宣布采用新的ESG举措,包括更新高管薪酬计划,以更好地对温室气体减排目标的新承诺保持一致。
部分实践企业示例
|
公司名称
|
具体做法
|
|
BP
|
在高管绩效中设置安全与环境指标,权重分别为20%、10%
|
|
壳牌
|
高管薪酬中的20%都社会和环境目标相关,包括气候雄心目标的实现
|
|
麦当劳
|
在其高管奖金中考虑多元化目标,即到2030 年实现领导层的性别均等
|
|
西门子
|
基于公司ESG/可持续发展指数设置20%的股票奖励,主要围绕三个关键绩效指标,包括二氧化碳排放量
|
|
星巴克
|
将高管薪酬与包容性和多元化联系起来
|
在中国公司中最常见的与ESG相关的高管绩效考核内容是安全考核、环保考核。
如国务院国资委于2019年3月发布的《中央企业负责人经营业绩考核办法》第三章第二十条,明确提出“对节能环保重点类和关注类企业,加强反映企业行业特点的综合性能耗、主要污染物排放等指标的考核”。
那么安全、环保绩效考核与ESG角度考虑高管绩效有什么区别?
从ESG议题角度而言,安全、环保都属于ESG议题,且进行安全、环保绩效考核的公司,其业务往往在安全、环境方面具有高风险;而二者区别在于,安全、环保绩效考核通常是“向后看”的,评估的是已实现、已发生的工作成果或后果,更多是一种“问责”。
而ESG纳入高管绩效,反映的是公司管理者如何看待ESG在公司未来发展中的影响,如前文案例中提及的将应对气候变化目标、多元化目标纳入高管绩效考量。因此,“向前看”的属性更多的是向投资者传递积极的信号,增强投资者对公司可持续发展的信心。
将高管薪酬与ESG相联系的前提是,公司有意愿、有能力、有规划、有目标推进ESG实践,否则将无从谈起。
一般情况下,一家公司的ESG表现无法用一个或若干个指标完全来体现,公司ESG实践结果也可能不会短期内出现在财务结果中。因此,在选择纳入高管绩效的ESG因素中,必须选择那些与公司业务有强实质性关系的ESG指标,即公司的核心ESG风险或机遇。
如英国快时尚电商Boohoo,从2022年开始将有15%的高管奖金与ESG目标挂钩,原因是由于在供应链独立审查中Boohoo被指控从时薪3.5英镑的英国工厂中采购产品,而这一薪酬水平还不到最低法定标准的一半,为此Boohoo遭受众多NGO的强烈抨击,并失去了部分业务和客户。因此,对作为电商平台的Boohoo而言,供应链的ESG风险管理就尤为重要。
除此以外,还有企业的ESG表现如何衡量的问题。
公司的ESG实践可能给公司发展带来长期的良好影响,在高管绩效的年度考核中,就需判断或平衡短期效果与长期影响的关系。同时,相较于投资者关注的高管薪酬结构、数量、与业绩关系等问题,ESG指标的“非财务”特征明显。
就如同企业履行社会责任的成果不易衡量一样,如何把部分定性的ESG表现“量化”为可明确进行评价的指标,也是需深入思考的问题。
投资者开始问询企业的ESG表现是否与高管绩效相关,评级机构将ESG是否与高管绩效相关作为某一ESG指标的最佳实践,越来越多的企业践行这一实践。
企业要向利益相关方表明对待ESG问题的态度与决心,不在ESG信息披露的“言”,而在于公司的最高管理者是否深入地了解此事,并为此负责。
上一篇:
已经没有了。
下一篇:
ESG强监管的时代来了么?